首页
学院概况
学院简介
现任领导
组织结构
院长寄语
师资力量
教授风采
导师队伍
材料成型及控制工程系
高分子材料系
智能材料与结构系
金属材料工程系
无机非金属材料系
新能源材料系
实验师资
本科教育
专业简介
教学信息
制度规范
教研教改
研究生教育
学位点简介
培养方案
培养制度
学科科研
科研团队
科研机构
科研项目
科研成果
学术活动
bv伟德国际体育官方网站
基层组织
目标管理
党员发展
群团活动
网上党校
学生工作
学工队伍
学工动态
成长导航
才苑之星
创新创业
学生资助
就业指导
日常管理
实验中心
中心概况
规章制度
仪器设备
校外基地
设备共享
计算仿真平台
性能与结构表征设备
材料制备设备
合作交流
才苑讲堂
交流项目
公共服务
联系我们
资料下载
才苑智创基地
基地动态
团队简介
管理规范
校友工作
学校主页
学校主页
新闻网
综合服务平台
服务指南
信息公开
学院概况
学院简介
现任领导
组织结构
院长寄语
师资力量
教授风采
导师队伍
材料成型及控制工程系
高分子材料系
智能材料与结构系
金属材料工程系
无机非金属材料系
新能源材料系
实验师资
本科教育
专业简介
教学信息
制度规范
教研教改
研究生教育
学位点简介
培养方案
培养制度
学科科研
科研团队
科研机构
科研项目
科研成果
学术活动
bv伟德国际体育官方网站
基层组织
目标管理
党员发展
群团活动
网上党校
学生工作
学工队伍
学工动态
成长导航
才苑之星
创新创业
学生资助
就业指导
日常管理
实验中心
中心概况
规章制度
仪器设备
校外基地
设备共享
计算仿真平台
性能与结构表征设备
材料制备设备
合作交流
才苑讲堂
交流项目
公共服务
联系我们
资料下载
才苑智创基地
基地动态
团队简介
管理规范
校友工作
首页
> 通知公告
通知公告
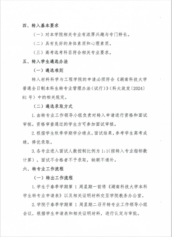
bv伟德国际体育官方网站本科生转专业实施细则(试行)
日期:2024-12-31
|
访问量:
bevictor伟德 - bv伟德国际体育官方网站
通知公告
09
2026-04
2026年bv伟德国际体育官方网站硕士研究生复试成绩公示(调剂第一批)
08
2026-04
bv伟德国际体育官方网站2026年硕士研究生(调剂第一批) ...
07
2026-04
bv伟德国际体育官方网站2026年全国硕士研究生招生考试第一批 ...
03
2026-04
bv伟德国际体育官方网站2026年硕士研究生调剂公告(第一批)
01
2026-04
bv伟德国际体育官方网站2026年材料科学与程学院硕士研究生复试成绩公示(一志愿)
26
2026-03
bv伟德国际体育官方网站2026年硕士研究生复试录取工作方案
26
2026-03
关于公布bv伟德国际体育官方网站2026年硕士研究生招生复试考生名单(一志...
25
2026-03
bv伟德国际体育官方网站2026年(上)发展对象公示
21
2026-01
关于bv伟德国际体育官方网站陈宇强同志完成澳大利亚吉朗访问的归国公示
07
2026-01
bv伟德国际体育官方网站 普通全日制本科生转专业实施细则